【勃林格特约·技术专栏】肠-肺协同防控:肠道健康有助肺免疫力提升,及避免呼吸道炎症因子对肠道“远程打击”

猪群健康管理新视角:解析‘肠-肺轴’奥秘,实现肠道与呼吸道疾病协同防控(第2期)【勃林格特约·技术专栏】
基于“肠-肺轴”理论,协同方案可以从三方面入手。一是通过调理肠道健康,养“肺”;二是控制呼吸道感染,避免炎症因子对肠道的“远程打击”;三是肠道和肺协同防控,双向调节。
方案一:肠道防护
核心理念:肠道健康是肺部免疫的基础,养肠就是养肺,投资肠道就是投资呼吸道抵抗力。
1.微生态制剂的精准应用

2.益生元应用方案


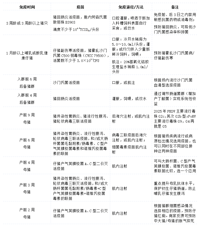
3.精准防控腹泻的疫苗免疫方案

方案二:肺部防护
核心理念:控制呼吸道感染,避免炎症因子对肠道的“远程打击”。
1.呼吸道病疫苗免疫

2.呼吸道感染的早期干预
功能性添加剂干预策略(代谢支持):

雾化/气雾给药(局部靶向):

来源:新猪派
{{item.content}}