养猪业两起突发监管事件:4000多万的“糊涂账”和一张立案通知书

---- 广告,也是一种资讯----
就在全国养猪人盯着猪价一点点往上走、盼着行业寒冬早点过去的时候,两则来自上市猪企的突发公告,给原本就不平静的行业又添了几分波澜。今年一季度,生猪价格持续低位运行,整个行业都在亏损中硬扛,大家的注意力大多集中在产能去化进度和猪价回暖节点上。但这两起接连发生的监管事件提醒我们,在行业磨底的关键阶段,除了养好猪、控好成本,企业的合规经营同样是不能忽视的生命线。
今年前三个月,全国生猪均价一路走低,3 月份不少企业的商品猪售价都跌破了 10 元 / 公斤,而行业平均养殖成本还在 13-15 元 / 公斤之间,即便是成本控制做得最好的企业,也没能实现盈利。一季度行业内多家上市企业发布的财报都显示业绩由盈转亏,大家都在靠着之前积累的资金和多元化业务撑着,等着市场供需关系改善。就在这样的大背景下,正虹科技和傲农生物先后曝出的监管问题,显得格外引人关注。
一、正虹科技:
五年亏损叠加违规担保警示
4 月 21 日晚间,正虹科技发布公告,称公司及多名时任高管收到了湖南证监局出具的警示函。监管部门查明,公司在 2023 年和 2024 年,先后为下游客户提供了累计超过 4000 万元的对外担保,但这些担保都没有按照规定履行内部审议程序,也没有及时对外披露。这一行为违反了上市公司信息披露和对外担保的相关规定,时任董事长、总裁、财务总监和董事会秘书都被采取了出具警示函的监管措施,相关情况也被记入了证券期货市场诚信档案。正虹科技表示,截至今年 4 月 3 日,这些对外担保的余额已经全部清零,公司会吸取教训,加强合规管理,这次监管措施不会影响正常的生产经营。

事实上,正虹科技的经营压力已经持续了很长时间。从 2021 年到 2025 年,公司已经连续五年净利润为负,五年累计亏损超过 5 亿元。虽然 2025 年公司亏损幅度大幅收窄,但整体亏损的局面并没有改变。从业务结构来看,饲料销售已经成为公司的核心收入来源,去年饲料业务收入占总营收的比重超过八成,而生猪养殖业务收入同比下降了四成以上。今年一季度,公司生猪销售呈现出明显的 “量增价减” 态势,累计出栏量同比有所增加,但销售收入却小幅下降,3 月份单月的生猪销量和收入更是同比、环比双双大幅下滑。原本就艰难的经营状况,再加上这次的监管警示,让这家老牌农牧企业的前路更添变数。
二、傲农生物:
涉嫌信披违规被证监会立案
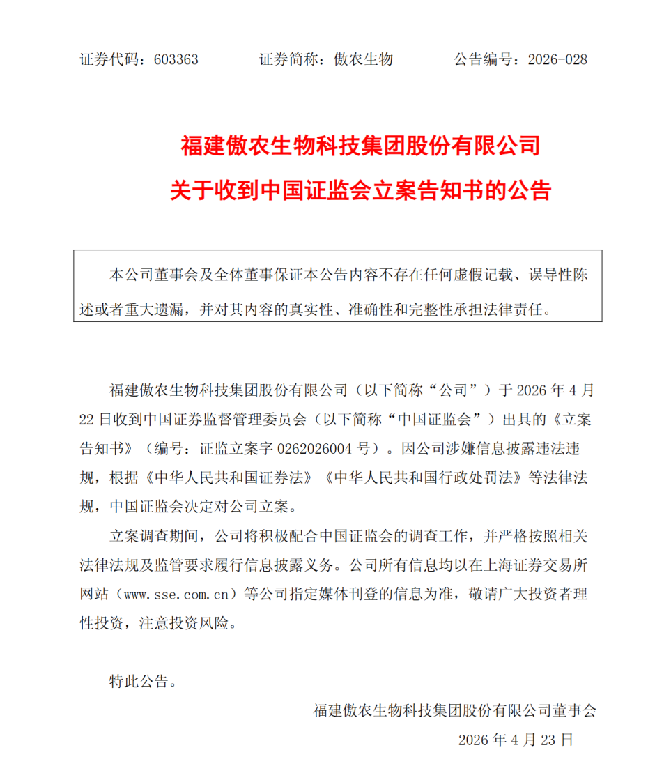
就在正虹科技发布公告的第二天,也就是 4 月 22 日晚间,傲农生物也发布了一则重磅公告,称公司于当日收到了中国证监会出具的立案告知书,因涉嫌信息披露违法违规,证监会决定对公司进行立案调查。公告中没有披露本次立案调查的具体事由,仅表示公司会积极配合调查工作,严格按照规定履行信息披露义务,所有信息都以公司在上海证券交易所等指定媒体发布的公告为准。

值得注意的是,本次立案告知书的编号显示,这是证监会 2026 年度的第 4 号立案案件,意味着年初监管部门就已经将傲农生物纳入了关注范围。立案消息披露当日,公司股价出现了小幅下跌。作为国内生猪养殖行业的重要企业之一,傲农生物近年来也受到了行业周期的深度影响,经营面临着不小的压力。这次被立案调查,无疑会给公司的后续发展带来更多不确定性,也让行业内对企业的合规经营问题更加重视。
这两起接连发生的事件,也让行业内的从业者们有了更多的感触。在猪周期底部,大家都在想尽办法压缩成本、维持现金流,有的企业选择收缩产能,有的企业尝试拓展新的业务方向,还有的企业在趁机扩大市场份额。但无论采取什么样的经营策略,合规经营都是不能触碰的底线。尤其是对于有融资需求、对外合作较多的企业来说,信息披露和对外担保等事项都有明确的规则,一旦出现问题,不仅会受到监管处罚,还会影响企业的信誉和后续发展,在本就艰难的市场环境下,这无疑会让企业的处境更加困难。
目前,行业已经出现了一些积极的信号。4 月下旬以来,全国生猪均价开始小幅回升,多个省份的猪价已经重新回到了 10 元 / 公斤以上。农业农村部也召开了专门的生猪产业发展座谈会,明确要求加快淘汰低产高龄能繁母猪,严格控制新增产能,头部企业也在带头落实产能去化。多数业内人士认为,随着产能去化效果的逐步显现,今年猪价会呈现前低后高的走势,下半年随着消费旺季的到来,市场情况会慢慢好转。
对于广大养猪人来说,现在依然是行业最艰难的磨底阶段。我们每天都在关心猪价的涨跌,操心猪群的健康,计算着每一笔养殖成本。这两起上市企业的突发事件也提醒我们,在埋头养好猪的同时,也要多留意经营中的各类合规问题,稳扎稳打,一步一个脚印。只要我们守住底线,把自己的事情做好,就一定能等到行业真正回暖的那一天。

农兜小程序
⇩⇩⇩
如在小程序使用中有任何建议和反馈,欢迎后台留言。
期待与您面对面地交流!
往期回顾
农兜&猪兜旗下所有平台转载的文章均已注明来源。对于猪兜原创文章,其他平台在转载时务必注明出处。特别说明的是,未经允许,禁止对猪兜特别说明的文章进行转载。感谢您的支持与配合;我们刊登的所有文章仅供养猪人参考学习,如有不妥之处,请及时联系我们,同时请添加官方微信号:smil13121487481

{{item.content}}