猪价深跌之际,多家上市猪企为何密集换帅?
---- 广告,也是一种资讯----
近期,生猪价格持续探底,行业在亏损的泥潭中艰难挣扎。与此同时,天邦食品、天域生物、天康生物、神农集团等多家头部猪企又密集传出高管人事调整消息,引发市场广泛关注。
天邦食品:副总裁严小明再度请辞
9月19日,天邦食品发布公告称,公司副总裁严小明因个人家庭原因,请求辞去公司副总裁职务。辞职后,严小明不再在公司担任职务。截至公告披露日,严小明本人持有公司股份356,640股,其承诺辞职后将继续严格遵守相关规定。
据悉,严小明系公司资深高管,曾于2021年8月至2022年2月、2023年9月至今两度出任公司副总裁,尤其在2025年4月公司完成换届后仍获留任,显示出其在管理层面的重要性。
作为一位在公司预重整阶段发挥关键作用的资深老将,其再度离任,不免让市场担忧天邦高管团队的稳定性和战略执行的连续性。在猪价迟迟未见好转的背景下,核心管理层频繁变动,或为企业未来增添不确定性。
实控权集中背后的业绩重压
与天邦食品相比,天域生物的变动更为剧烈和彻底。8月27日,天域生物连发两则公告,披露公司高级管理人员变动及实际控制人变更事宜。公告显示,公司原副董事长兼总裁史东伟因个人规划退休及支持控制权调整,辞去总裁职务,同时与原共同实控人罗卫国解除一致行动关系并放弃所持股份表决权,罗卫国成为公司唯一实际控制人。
回顾过往,天域生物自上市以来,罗卫国与史东伟携手经历诸多风雨。在罗卫国担任公司董事长期间,史东伟从副总裁逐步晋升为副董事长、总裁,二人在公司发展战略制定、经营决策执行等多方面保持高度一致,共同推动公司发展。
值得玩味的是,双方在今年3月才续签一致行动协议,短短五个月后关系破裂,让人唏嘘,关于史东伟的主动“退场”,官方解释是“个人规划退休”。
在业绩方面,天域生物自转型生猪养殖以来,经营状况不佳。2020 年至 2024 年,公司业绩持续下滑,连续五年亏损,累计亏损额达 12.53 亿元,给公司带来沉重负担。2025年一季度公司资产负债率攀升至75.91%,处于行业高位。
此外,8月26日,天域生物发布定增预案,拟以每股6.55元向实控人罗卫国控制的上海导云资产管理有限公司发行不超过7102.83万股,募资约4.65亿元。
那么,此番定增和实控人变更,究竟能否为公司解渴,还尚待市场检验。
任职20年副总老将请辞
天康生物9月2日公告,公司副总经理郑东生因个人工作调整辞职,不再担任公司及子公司任何职务。据信息显示,郑东生自1996年加入公司,任职近二十年,曾分管公司数字化业务。天康生物2024年年报数据显示,其年薪为62.22万元。
天康生物是农业部在新疆唯一的兽用生物制品定点生产企业,也是全国十家口蹄疫疫苗及十二家禽流感疫苗定点生产企业之一,已进入全国兽用生物制品企业10强。业务覆盖动保、饲料、生猪养殖、农产品加工与贸易、金融服务五大板块,是国家农业产业化重点龙头企业和高新技术企业。
尽管天康生物上半年业绩表现稳健,实现营业收入88.47亿元,同比增长10.68%,归母净利润达3.38亿元,同比增长22.27%。但核心高管的离职,仍会引发投资者对公司治理结构稳定性的关注。
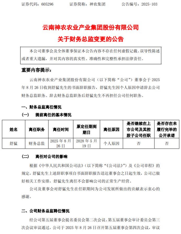
高管换防,财务总监更迭
8月26日,神农集团发布公告称,舒猛先生因个人原因申请辞去公司财务总监职务。同时,公司于2025年8月26日召开第五届董事会第四次会议,同意聘任闫瑾先生担任公司财务总监。

闫瑾生于1985年,为注册会计师、保荐代表人,曾任职于瑞华会计师事务所、光大证券、国信证券投行部,2025年7月刚加入神农集团。
在行业融资环境收紧、现金流压力加剧的背景下,财务负责人的更迭及新聘人员显著的投行背景,不排除公司正在加强资本运作与财务战略层面的布局。
来源:现代畜牧网、企业公告
农兜小程序
⇩⇩⇩
如在小程序使用中有任何建议和反馈,欢迎后台留言。
期待与您面对面地交流!
往期回顾
农兜&猪兜旗下所有平台转载的文章均已注明来源。对于猪兜原创文章,其他平台在转载时务必注明出处。特别说明的是,未经允许,禁止对猪兜特别说明的文章进行转载。感谢您的支持与配合;我们刊登的所有文章仅供养猪人参考学习,如有不妥之处,请及时联系我们,同时请添加官方微信号:smil13121487481
{{item.content}}