如何像消灭天花一样消灭非洲猪瘟?
---- 广告,也是一种资讯----
对于养猪行业的朋友来说,非洲猪瘟疫苗的研发进展始终是最挂心的事。减毒活疫苗保护率看着高,但毒力返强的风险让人不踏实;亚单位疫苗安全是安全了,可单靠一两个蛋白,又总觉得难以提供足够坚实的保护。
有意思的是,最近一项研究让不少人联想到一个历史经验——人类曾经靠一种病毒载体,成功消灭了另一种病毒。这个载体就是“痘苗病毒天坛株”,它帮助我国在上世纪60年代彻底消灭了天花。而如今,这个“老载体”被重新启用,装载非洲猪瘟病毒的多种抗原,用于复制当年的成功。
这项发表在《npj疫苗》上的研究,用痘苗病毒天坛株一次性运送9种非洲猪瘟病毒抗原,在猪体攻毒实验中观察到了保护效果。天花能被消灭,非洲猪瘟能走同样的路吗?这个思路离实际应用还有多远?今天来详细拆解一下。

一、为何选择“九种抗原”的组合?
非洲猪瘟病毒基因组庞大、结构复杂,过去有些疫苗研究瞄准一两个关键蛋白,容易被病毒通过变异或替代途径绕过去。
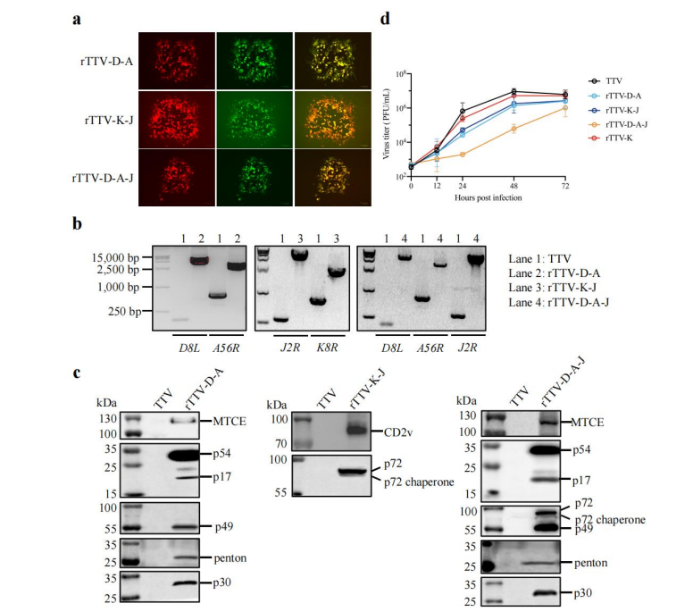
这项研究的设计思路是构建更全面的免疫防线。研究团队从病毒身上挑选了8个有代表性的结构蛋白,包括位于病毒表面的CD2v(介导红细胞吸附)、p72(主要衣壳蛋白),参与病毒组装的p17、p49,与病毒吸附相关的p54等。此外,还加入了一段人工合成的T细胞表位串(简称MTCE),由来自多个ASFV蛋白的66个保守T细胞表位串联而成。
这9种抗原覆盖了病毒入侵、组装、复制等不同环节。设计目标很明确:既要刺激机体产生抗体去中和病毒颗粒,也要调动T细胞去识别和清除已经被病毒感染的细胞,形成所谓“体液免疫+细胞免疫”的双重防线。
二、如何将9种抗原送入猪体内?
抗原选好了,如何有效递送是关键。直接混合蛋白注射,免疫原性往往不够强,持续时间也有限。
研究者采用的工具是“痘苗病毒天坛株”——这是一种在我国消灭天花过程中立下汗马功劳的老牌疫苗毒株。它的特点是:基因组容量大,可以插入外源基因;本身免疫原性强,进入体内后会自行复制,持续表达插入的抗原,相当于自带“佐剂”效果。

具体操作是这样的:研究者把9种抗原分装进两组重组病毒里。一组叫rTTV-D-A,携带p17、p54和MTCE抗原;另一组叫rTTV-K-J,携带CD2v、p72以及帮助p72正确折叠的pB602L蛋白。免疫时,把这两种病毒按1:1混合,注射到猪体内。进入机体后,痘苗病毒会一边复制,一边不断生产这些非洲猪瘟抗原,持续刺激免疫系统。
这种方法的好处是一次免疫就能同时递送多种抗原,而且利用痘苗病毒的复制能力,可以延长抗原在体内的存留时间。

三、免疫效果如何?
攻毒保护数据怎么说
研究先在老鼠身上筛选出了效果最好的组合——也就是上面说的rTTV-D-A加rTTV-K-J,随后进入猪体试验。

试验设计是这样的:10头健康仔猪,6头接种疫苗,4头作为不接种的对照组。疫苗猪免疫两次,间隔28天。第二次免疫后28天,所有猪都用高致病性基因II型非洲猪瘟病毒(HLJ/18株)进行攻毒,每头猪接种100个血吸附单位的病毒量。
结果有几个关键数据:
存活率:疫苗组6头猪中存活4头,保护率66.7%;对照组4头猪全部在攻毒后9至15天内死亡。这个数据说明,疫苗确实提供了针对致死性攻击的保护。
临床症状:存活下来的4头猪,攻毒后也出现发烧,但体温在13到14天左右逐渐恢复正常。后续观察中,精神、食欲慢慢好转,没有出现耳朵发紫、便血等典型非洲猪瘟症状。对照组的猪则体温持续升高,后期出现典型症状,直至死亡。
病毒排放:研究人员定期采集猪的口腔、鼻腔和肛门拭子检测病毒含量。疫苗组猪的排毒量在攻毒后期明显下降,有的甚至检测不到病毒。这意味着疫苗不仅降低了死亡风险,也减少了病毒在猪群中传播的可能性。对照组猪则持续高排毒至死亡。
剖检变化:攻毒结束后,对存活猪进行解剖,心、肝、脾、肺、肾、淋巴结等器官肉眼观察未见典型非洲猪瘟病变。对照组的猪则出现脾脏肿大发黑、淋巴结出血、肾脏出血点等典型病变。

四、研究中承认的不足
和需要冷静看待的地方
这项研究有亮点,但原文在讨论部分也坦诚列出了几个待解决的问题。
第一,保护机制尚不明确。 疫苗虽然诱导出了抗体和T细胞反应,但分析发现,无论是哪种抗体的水平高低,还是T细胞反应的强弱,都与猪最终能否存活没有直接相关性。也就是说,目前还无法确定究竟是哪种免疫成分起了决定性作用,或者是需要几种成分协同配合。这个问题不弄清楚,后续优化疫苗就缺乏明确方向。
第二,9种抗原的免疫反应不均衡。 虽然设计了9种抗原,但机体对它们的反应强度差异明显。比如p72蛋白诱导的抗体反应很显著,但CD2v和p17这两个蛋白诱导的抗体水平就低得多。另外,研究中没有检测到有效的中和抗体。这说明,9种抗原虽然都放进去了,但未必都能在体内激起足够强的免疫反应。如何让它们“均衡发展”,是下一步要解决的问题。
第三,66.7%的保护率离商品化疫苗还有距离。 这个保护率在科研层面是有价值的,它证明“多抗原组合+痘病毒载体”这个技术路线走得通。但对于养猪生产来说,目标不仅是保命,还要减少发病。活下来的猪虽然没死,但攻毒后经历了发烧和一段时间的发病过程。在实际生产中,发热会直接影响生长性能、料肉比和出栏时间。
第四,关于病毒血症的一个现象。 研究发现,存活猪在观察期结束时(21天),血液中仍能检测到病毒基因组(PCR阳性),但这时已经分离不出具有感染活性的完整病毒。这个现象提示,用PCR方法检测时,如果Ct值很高(病毒含量低),需要结合临床情况综合判断,不一定等于活跃感染。
五、这项研究对养猪朋友意味着什么?
回到开头的问题:人类能像消灭天花那样消灭非洲猪瘟吗?
从消灭天花的经验看,成功的疫苗需要满足几个条件:保护率足够高、能阻断传播链、免疫持久、便于大规模接种、病毒本身不易变异。用这个标准来衡量,非洲猪瘟的挑战要大得多。它的基因组更复杂,免疫逃逸机制更狡猾,而且田间已经出现不同基因型的重组毒株。
但这项研究的意义在于,它验证了一个可行的技术平台。用我国自有的痘苗病毒天坛株作载体,搭载多个非洲猪瘟抗原,确实能够诱导出一定的保护力。天花疫苗当年靠单一抗原就成功了,面对更复杂的非洲猪瘟病毒,用同一个载体搭载更多抗原,至少在思路上是合理的。
面对田间不断出现的新毒株,这种“多抗原”的设计思路,或许比单靠一两个蛋白的疫苗更有潜力做到广谱保护。因为抗原种类多,病毒发生变异时,想同时逃过所有抗原识别的难度会大得多。
当然,从这项研究到真正的商品化疫苗,还有很长的路要走。保护率需要进一步提升,免疫程序需要优化(比如打几次、间隔多久效果最好),能否通过滴鼻等途径实现黏膜免疫,都需要继续研究。后续还需要在更大规模的猪群、更多样的养殖环境中验证效果。
非洲猪瘟疫苗的研发是一场持久战。消灭天花用了近两个世纪,从第一支痘苗到全球根除,经历了无数代人的努力。对于非洲猪瘟,同样需要既有底层突破的“大招”,也有像今天讨论的这项研究一样,一步步向前拱的积累。有进展,就客观看待;有不足,也坦然面对。
理性的态度是:不捧杀,不棒杀,陪着科研人员把这条路一步步走扎实。毕竟,所有人的目标是一样的——让猪栏里安生,让养猪的人心里踏实。
农兜小程序
⇩⇩⇩
如在小程序使用中有任何建议和反馈,欢迎后台留言。
期待与您面对面地交流!
往期回顾
农兜&猪兜旗下所有平台转载的文章均已注明来源。对于猪兜原创文章,其他平台在转载时务必注明出处。特别说明的是,未经允许,禁止对猪兜特别说明的文章进行转载。感谢您的支持与配合;我们刊登的所有文章仅供养猪人参考学习,如有不妥之处,请及时联系我们,同时请添加官方微信号:smil13121487481

{{item.content}}